一、項目名稱和編號
(一)項目名稱:曲港高速肅寧互通至京台高速段(肅寧互通至黃驊港段一期工程)水土保持評價等編製單位采購
(二)項目編號:HXZB-QGGS-2021-002
(三)本項目已由河北省交通運輸廳關於《曲港高速公路肅寧互通至京台高速段(肅寧互通至黃驊港段一期工程) 工程可行性研究報告》的審查意見(冀交規〔2021〕313號)批準建設。
二、項目內容
(一)項目概況及采購範圍:包括水土保持評價、水資源論證、地質災害危險性評估、壓覆礦產資源、航道通航條件影響評價共五項報告的編製、上報、審查、審批,通過批複(核準),並提供勘察設計期間技術谘詢等工作。
(二)工期要求:簽訂合同開始,采購人提供正式工可報告25天內投標人提交成果文件,25天內完成上級主管部門審批、批複(核準),至施工圖設計批複結束。
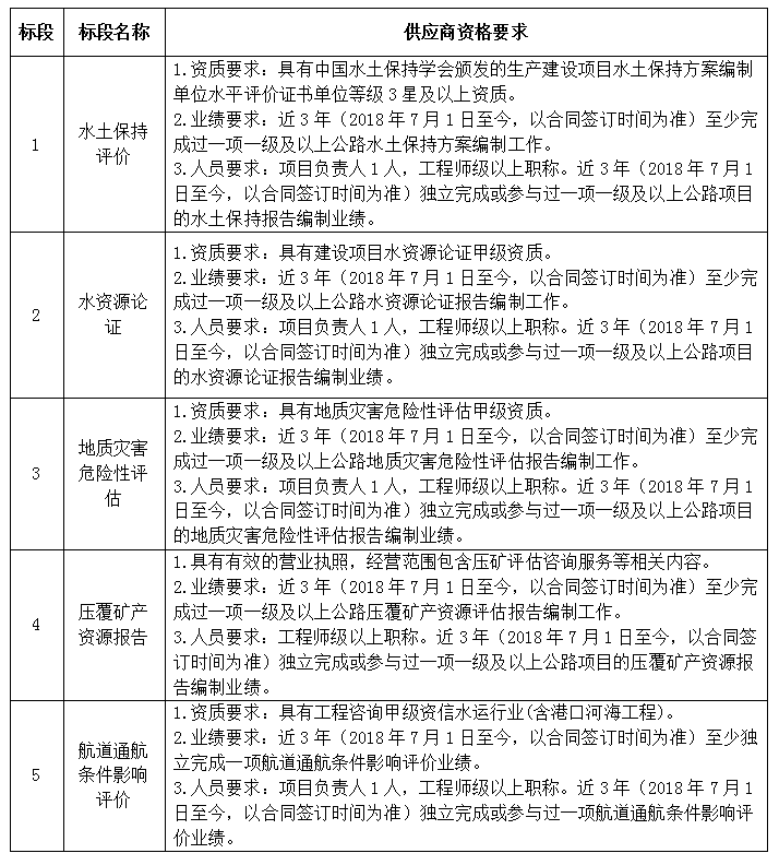
(三)標段劃分:5個標段,1標段水土保持評價、2標段水資源論證、3標段地質災害危險性評估、4標段壓覆礦產資源、5標段航道通航條件影響評價。
供應商可對任意標段申請,按標段順序最多成交2個標段。
三、供應商資格要求
(一)供應商具有獨立企業法人資格或事業單位法人證書,具有承擔本項目的能力,資質、業績、人員要求詳見附件2。
(二)供應商未被“信用中國”網站列入失信被執行人、重大稅收違法案件當事人名單、政府采購嚴重違法失信行為記錄名單,以評標時查詢結果為準。
(三)投標單位負責人為同一人或者存在控股、管理關係的不同投標單位,不得同時參加本項目投標;與招標人存在利害關係可能影響招標公正性的法人、其他組織或者個人,不得參加投標。
(四)本項目不接受聯合體投標。
四、獲取采購文件時間、方式
(一)獲取采購文件的時間:2021年9月14日至 2021年9月18日,每天上午9:00—11:30,下午14:00-17:00。
(二)獲取采購文件的方式:由供應商法定代表人或委托代理人持法人營業執照複印件加蓋公章、資質證書複印件加蓋公章(如有)、投資參股的關聯企業情況表(附件1)原件、法定代表人授權委托書原件、法定代表人授權代表人身份證原件及複印件加蓋公章一套,到河北宏信招標有限公司滄州辦事處(滄州市九河西路運河小區物業樓二樓202室)獲取采購文件。
(三)采購文件每標段售價500元,售後不退。
五、提交及開啟響應文件時間及地點
(一)提交響應文件及簽到時間:提交響應文件及簽到的截止時間為2021年9月29日9:30。
(二)提交響應文件及簽到地點:由供應商法定代表人或委托代理人(需佩戴口罩、掃碼、測量體溫)簽到並提交響應文件。地點為滄廊(京滬)高速公路運營管理處二樓開標室(滄州市運河區浮陽北大道西花園高速收費站南50米路東)
(三)開啟響應文件時間:2021年9月29日9:30
(四)開啟響應文件地點:滄廊(京滬)高速公路運營管理處二樓開標室(滄州市運河區浮陽北大道西花園高速收費站南50米路東)。供應商法定代表人或委托代理人簽到並提交響應文件。遲到的響應文件將不予受理。
六、項目聯係人及聯係方式
(一)聯係人:王磊
(二)聯係電話:
七、采購人的名稱、地址
(一)采購人名稱:滄州交通發展(集團)有限責任公司
(二)采購人地址:滄州市新華區建設北大街9號
八、發布公告的媒介
本次競爭性磋商采購公告在 滄州交通發展(集團)有限責任公司網站(網址:http://211gb.cn) 上發布。
九、采購代理機構的名稱、地址、聯係人和聯係方式
(一)采購代理機構名稱:河北宏信招標有限公司
(二)采購代理機構地址:石家莊市新華區新合作路68號
(三)采購代理機構聯係人、網址、聯係方式
聯係人:侯玉陽、常泳波
采購人:滄州交通發展(集團)有限責任公司
采購代理機構:河北宏信招標有限公司
2021年9月14日
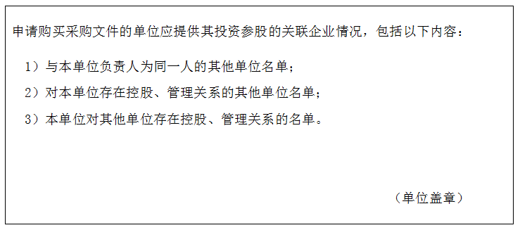
附件 1:投資參股的關聯企業情況表
投資參股的關聯企業情況表
![]()
![]()
![]()

注:申請人應如實填報此表,否則因其申請影響采購公正性的,其相關申請均無效。
附件2:供應商資格要求
